发展规划


江西省未来产业发展中长期规划(2023-2035年)

作者:文章来源:宜春学院浏览次数:13发布时间:2023-01-18


各市、县(区)人民政府,省政府各部门:

现将《江西省未来产业发展中长期规划(2023-2035年)》印发给你们,请认真贯彻落实。

 

2023年1月18日

 

(此件公开发布)

 

江西省未来产业发展中长期规划

2023-2035年)

未来产业代表新一轮科技革命和产业变革的发展方向,是引领经济社会发展的变革力量,是江西加快高质量跨越式发展、推进现代化建设、赢取未来发展主动权的关键所在。根据《江西省国民经济和社会发展第十四个五年规划和二〇三五年远景目标纲要》和《江西省“十四五”制造业高质量发展规划》等,结合发展实际,为加快布局未来产业发展,培育增长新动能,下好发展先手棋,构筑竞争新优势,特编制《江西省未来产业发展中长期规划(2023-2035年)》。本规划以2022年为基期,规划期为2023-2035年。

第一章 发展基础

经过接续努力,江西已从整体上跨越工业化中期并加速迈向中后期,建成了新兴工业大省,实现了从农业大省到工业大省的历史性跨越,为未来产业布局发展、创新发展打下了一定基础。

第一节 发展支撑

产业规模实力实现跃升。全部工业增加值突破万亿元大关,成功晋级“万亿元俱乐部”。规模以上工业企业营业收入跨上4万亿元台阶,利润总额突破3000亿元,工业主要指标居全国“第一方阵”。人均工业产值进入全国10强。制造业增加值占GDP(地区生产总值)比重居全国前列。电子信息产业达到万亿级规模,新能源、航空、移动物联网等产业规模超千亿元,VR(虚拟现实)产业爆发式增长至800亿元。规模以上工业企业超过1.6万家,其中国家级专精特新小巨人企业210家。拥有国家级开发区19个、国家级新型工业化产业示范基地18个,全省开发区营业收入超过4万亿元。拥有省级(培育)产业集群126个,其中过千亿元产业集群4个。全省战略性新兴产业、高新技术产业增加值占规模以上工业增加值比重分别达到26.0%、40.5%。

技术创新引擎不断增强。鄱阳湖国家自主创新示范区推进建设,全社会研发投入、每万人有效发明专利拥有量、技术合同成交额稳步增长。累计培育国家级、省级企业技术中心31家、646家,省级产业技术研究院16家,国家虚拟现实创新中心、国家稀土功能材料创新中心、中科院赣江创新研究院等国家级创新平台成功落户,围绕14个产业链布局组建了24个科技创新联合体,“一核十城多链”创新区域体系逐步形成。各类高等学校超103所、高职院校64所(含3所职教本科),留赣就业创业占比稳步提升,“1+1+N”高校科技成果转化服务体系加快构建,先后实现了本土培养中国工程院院士、国家技术发明一等奖等多项突破。

数字融合赋能持续攀升。数字经济做优做强“一号发展工程”深入推进,数字经济增加值突破万亿元,占GDP比重提高到35%。南昌、上饶、九江、赣州等9个市建成“双千兆”城市。累计推动超5万台(套)制造装备实现智能化管控,培育15个智能制造领域的公共服务平台、创新服务综合体。建成中国工业互联网研究院江西分院、南昌国家级互联网骨干直联点。每万人拥有5G(第五代移动通信)基站数超过14个,上云企业突破20万家。培育省级绿色工厂215家、绿色园区46个,其中国家级绿色园区13个,居全国第3位,绿色工厂82家,居全国第12位。江西省税务局数据处理中心列入国家绿色数据中心名单,实现我省绿色数据中心“零突破”。

与此同时,全省优势主导产业高质量发展态势不断走强、战略性新兴产业倍增势头良好,产业链与创新链、资金链、人才链、政策链加速融合,新场景应用推广不断拓展,产业生态体系更加健全。

第二节 面临形势

深刻认识不进则退的全方位挑战。从国际看,世界政治经济环境复杂多变,以科技创新为核心的竞争博弈日益加剧,国际技术贸易壁垒持续增加,对全球产业发展构成严重威胁,加剧了我省“引进—消化—吸收—再创新”的发展难度。新冠肺炎疫情影响广泛,对全球供应链安全稳定和产业链重构再造带来冲击,经济全球化遭遇逆流,未来产业发展面临较大不确定性。从国内看,我国正处在转变发展方式、优化经济结构、转换增长动力的关键期,制造强国、网络强国建设进入爬坡迈坎的攻坚期,产业发展不平衡不充分问题仍然突出,核心技术和关键环节“卡脖子”问题亟待突破,构建新发展格局的任务十分紧迫。从省内看,江西传统产业比重较大,新兴产业能级不强,增长路径依赖、质量效益不高等问题突出。自主创新能力不强,创新体制机制失灵等短板制约产业技术创新的深层次问题尚未得到根本解决,技术创新的“腹地效应”短期内难以摆脱。此外,江西地处东中部较为发达省份中间,周边省市的虹吸效应对我省抢占未来产业发展高地产生较大压力。

深刻认识格局重塑的战略级机遇。从国际看,全球科技创新进入高度密集活跃期,呈现智能主导、深度融合、多点突破态势。信息、生物、能源、材料等领域颠覆性技术不断涌现,科技成果转化速度明显加快,产品形态、产业模式、应用领域等加速升级、全域推进。同时,全球应对疫情、复苏经济的紧迫需求,促使不同领域科技进步和产业变革进一步汇集,成为未来产业加速发展的新机遇。从国内看,新一轮科技革命和产业变革与我国加快转变经济发展方式形成历史性交汇,“以国内大循环为主体、国内国际双循环相互促进”的新发展格局为未来产业发展提供空间,区域产业分工格局加速重塑,为国家抢占产业发展制高点、培育科技竞争新优势带来新机遇。从省内看,江西的区位优势、资源优势、产业优势、生态优势和国家战略叠加优势互融互促,以先进制造业为支撑的现代产业体系加速形成,有色金属、电子信息、航空、新能源、新材料、生物医药及中医药、移动互联网、虚拟现实等领域已积累一定的规模优势、技术优势和先发优势,为江西在全球新一轮技术洗牌和价值链重组中换道超车,创造了新机遇,开辟了新空间。

综合来看,当前和今后一个时期,世纪疫情和百年变局互相激荡,新一轮科技革命和产业变革加速演进,江西未来产业发展面临的挑战与机遇都有新的变化。必须把握战略机遇,前瞻性谋划布局未来产业,为支撑我省未来经济社会高质量跨越式发展抢占先机和赢得主动。

第二章 总体要求

第一节 指导思想

以习近平新时代中国特色社会主义思想为指导,全面贯彻党的二十大精神,深入贯彻习近平总书记视察江西重要讲话精神,认真落实省委、省政府工作部署要求,立足新发展阶段,完整、准确、全面贯彻新发展理念,构建新发展格局,抢抓全球新一轮科技革命和产业变革战略机遇,深入实施工业强省战略,以推动制造业高质量发展为主题,以加快未来产业与经济社会发展各领域深度融合为主线,以提升技术创新能力为主攻方向,以“现有产业未来化”和“未来技术产业化”为基本路径,集聚高端创新资源要素,主动融入全球产业分工,突出产业先导试验引领,推动产业延伸、裂变、融合,着力构建符合江西实际的未来产业全链条培育新生态,为全省打造“一区两高地”、实现经济社会高质量发展和全面建成社会主义现代化江西提供新的产业支柱。

第二节 发展原则

坚持创新引领,重点突破。强化技术创新驱动未来产业发展,围绕全过程创新生态链,推动创新要素资源向未来产业集聚,依托现有产业特长和优势,努力在新型能源、生命健康、柔性电子、微纳光学、量子科技、元宇宙等前沿科技和产业变革领域率先布局突破。

坚持开放合作,融通赋能。充分发挥江西“四面逢源”的区位优势,把未来产业培育与扩大对外开放有效结合起来,主动对接粤港澳大湾区、长三角、京津冀等创新优势区域,促进区域资源与技术、市场等配对整合,努力在国家新兴产业发展格局中获取能量加快未来产业发展。

坚持市场主导,政府引导。充分发挥市场在资源配置中的决定性作用,夯实企业在研发、技术创新和成果应用等方面的主体地位,强化政府规划引导、制度建设、政策保障、市场开放、生态构建等支撑,营造稳定、公平、透明、可预期的营商环境,激发市场主体活力,做强产业发展动力。

坚持集聚集群,分类施策。坚持集聚集约发展模式,针对未来产业不同发展阶段以及基础研究、技术研发、产业发展和行业应用的不同特点,实施差异化发展策略,有重点、有针对性地分类实施推进,形成一批创新能力强、创业环境优、竞争能力强的未来产业集群。

坚持系统布局,协同发展。坚持全省“一盘棋”,面向世界科技前沿,加强前瞻性研究,统筹布局推进重点领域关键技术攻关、成果转移转化以及未来产业孵化培育,支持和引导各地找准定位、发挥优势,形成全省上下联动、各地特色彰显、产业生态完善的未来产业发展新格局。

第三节 发展目标

立足江西,面向全国,链接世界,坚持“现有产业未来化”和“未来技术产业化”,力争全省未来产业发展实现“三年成体系、八年提能级、远期有竞争力”的目标。

力争到2025年,突破一批重点领域关键核心技术,规模以上工业企业研发经费支出占营业收入比重达1.2%,未来产业创新生态初步搭建;探索设立一批未来产业先导试验区,部分领域实现从小到大、从无到有转变,特别在未来信息通信、未来新材料、未来新能源、未来健康和未来生产制造等领域,形成一批500亿级、千亿级未来产业集群或产业集聚区,未来产业体系基本建立,引领带动全省经济社会高质量跨越式发展作用初步显现。

力争到2030年,全省未来产业规模突破2万亿元,在未来信息通信、未来新材料等领域打造若干个五千亿级产业,形成一批跨界融合的新增长点;优势特色产业领域关键共性技术创新能力取得重大突破,未来产业产品和服务能够覆盖国内主要市场,特别在人工智能、智能制造系统集成、氢能产业、新材料等领域出现一批掌握核心技术的企业;国内外未来产业技术、项目开放合作等更具主动,全省未来产业体系更加完善,全国未来产业创新培育发展高地建成。

力争远期到2035年,未来产业成为全省经济社会现代化发展的主导力量,部分领域、关键核心技术创新能力达到国际一流水平,重点产品和服务覆盖全球主要市场,集聚一批国际领军的龙头企业和创新平台,江西产业结构得到明显改善,符合未来发展趋势的内生动力持续增强。

第三章 主要任务

把握未来产业变革趋势,突出“有中生新”和“无中生有”,以延伸、裂变、融合等产业发展模式,创新突破未来信息通信、未来新材料和未来新能源产业,做大做强未来生产制造、未来交通和未来健康产业,打造“3+3”未来产业链群。

第一节 创新突破三大赋能型未来产业

紧跟国内外最新前沿技术、颠覆性技术发展趋势,加快新技术产业化进程,在未来信息通信、未来新材料和未来新能源领域,布局发展一批未来产业,以跨界融合的方式,助力全省产业抢占全国乃至全球未来产业制高点。

(一)未来信息通信。

1.人工智能。

发展方向。推动新一代人工智能技术的产业化与集成应用,强化创新策源,加快发展智能器件、智能芯片、智能语音及翻译、智能图像处理等,打造国家新一代人工智能创新发展试验区。

 

人工智能产业链图

发展重点。以南昌、九江、吉安、赣州等为重点,推动人工智能算法、算力、数据三大要素融合互促,夯实人工智能产业发展基础。强化基础算法模型的落地能力,推进面向行业的各类应用算法研发。加大算力建设力度,提升人工智能计算加速资源比例,打造基于人工智能的加速器体系。支持南昌、九江、赣州、宜春、上饶等地做大做强数据中心。加快研发并应用高精度、低成本的智能传感器,突破面向云端训练、终端应用的神经网络芯片及配套工具,积极布局面向人工智能应用设计的智能软件。积极培育人工智能控制产品、智能理解产品、智能硬件产品,开展人工智能应用示范,建设若干人工智能产业集聚区。

专栏1人工智能发展路径

    1.突破一批核心技术。突破计算机视觉、机器学习、跨模态与协同感知技术、自然语言处理技术、协同控制技术、人机物混合智能技术、智能计算芯片技术等。
    2.建立人工智能产业创新体系。建设“5G+智慧矿山”联合创新实验室、智能制造云平台、智能医疗开放协同创新平台、无人运载工具试验服务平台,组建人工智能产业技术研究院等新型研发机构,建设数字融合集成创新平台。
    3.注重人工智能技术和产品应用推广。推动人工智能在智能机器人、智能网联汽车、航空航天、医疗以及政务、社区、旅游、教育、安防、灾害预警等领域的深度应用,组织开展人工智能应用示范。

 

2.工业互联网。

发展方向。统筹工业互联网发展和安全,加快提升新型基础设施支撑服务能力,拓展融合创新应用,深化商用密码应用,增强安全保障能力,加快发展新型技术的工业互联网设备与系统,壮大技术产业创新生态,实现工业互联网整体发展阶段性跃升,创建国家工业互联网示范区。

 

工业互联网产业链图

发展重点。以南昌、上饶、赣州、宜春、鹰潭等为重点,加快提升技术创新能力,加强边缘计算、人工智能、AR/VR(增强现实/虚拟现实)等新兴技术领域研究。深化与国内高端创新平台合作交流,共建一批新型研发机构。发展基于IPv6(互联网协议第6版)、SDN(短距离无线通信和软件定义网络)等新型技术的工业互联网设备与系统,构建工业互联网标识解析系统与企业级对象标识解析系统。建设国家工业互联网大数据中心江西分中心,支持南昌、九江、赣州、上饶、宜春、抚州、新余等地做大做强工业大数据中心。加快建设多层次、系统化的重点行业工业互联网平台体系,开展工业互联网集成创新应用示范。

 

3.元宇宙。

发展方向。发挥江西在AR/VR终端入口发展的先发优势,进一步夯实元宇宙基础设施,大力发展数字内容创意、数字虚拟人、城市信息模型、建筑信息建模、数字孪生、数字沙盘仿真等应用服务领域,建成全国数字经济发展新高地和场景创新应用先导区。

 

元宇宙产业链图

发展重点。以南昌等为重点,高质量打造VR产业基地,推进南昌九龙湖元宇宙试验区建设,带动全省元宇宙产业发展。加大计算能力支撑力度,推动云网协同、云边协同和算网融合发展。推进BSN(区块链服务网络)在南昌、九江等主要城市建设城市级节点,支持区块链基础设施“星火·链网”建设。瞄准全球VR产业高地,支持高校联合组建新型研究院,建设VR等一批现代产业学院。构建“硬件+软件+专业服务”的VR产业发展模式。加强行业应用,赋能工业生产、医疗健康、教育培训、文化娱乐等传统行业,创造信息消费新业态新模式。

 

4.柔性电子(新型电子元器件)。

发展方向。依托打造全国电子信息产业重要基地,推动电子电路、电子组件、材料、平面显示、纳米技术等领域技术渗透融合,重点发展柔性电子相关产业关键材料、柔性电子相关功能性器件及材料、柔性电子相关智能制造技术及设备等,打造中部“柔谷”。发挥硅衬底蓝光LED(发光二极管)材料与芯片技术优势,巩固壮大半导体照明等基础电子优势领域。面向新能源汽车需求布局发展LED照明、大功率LED照明等移动照明产品。

 

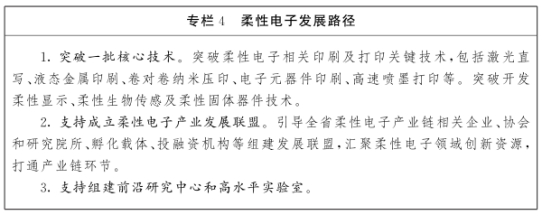
柔性电子产业链图

发展重点。依托京九(江西)电子信息产业带,以南昌、吉安等为重点,发挥我省在柔性电子等领域的技术研发优势,面向可穿戴设备应用需求,加强EMI(电磁干扰)材料、覆铜板材料、纯胶和离型膜材料等柔性电子关键材料、印刷及柔性显示、柔性制造、柔性器件等技术攻关,开发柔性传感器、电子皮肤、柔性电池等柔性器件。提升柔性电子有机材料制备、有机电子器件设计与应用等制造水平,推动柔性显示、柔性连接器、电子皮肤、柔性能源等领域产业化,逐步形成覆盖材料研发、设备制造、产品开发的柔性电子产业链。

 

5.微纳光学(新型显示)。

发展方向。对接电子信息、光学等产业基础,紧跟生长技术、精密制造技术等演进,重点发展新型光电子等产业,拓展微纳光学在激光加工、多信息成像、平板显示、照明等行业领域应用,打造国内一流的微纳光学创新应用示范高地。

 

微纳光学产业链图

发展重点。发挥南昌大学在外延生长高质量光电子用薄膜领域的研发优势,聚势聚力,突出发展新型光电子产业,突破微纳光学器件制造的关键性技术,探索大面积微纳光学元件在激光加工、多信息成像、新型显示等行业领域的应用。促进微纳光学与光通信、光互联、光存储、半导体器件等领域互动,拓展传感与成像、显示与照明、通信与互联等领域应用。鼓励开展微纳光学器件与系统的设计机理、制造技术和集成应用的“全链条”创新研究,逐步打通微纳光学科学研究到重大需求突破通道。

 

6.卫星应用。

发展方向。充分发挥江西北斗应用研究院、南昌大学北斗学院等优势,聚焦通信卫星、遥感卫星等综合应用,以实施国家北斗综合应用示范项目为抓手,构建终端制造、位置服务软件开发、重点场景应用等生态,打造中部地区北斗产业集群和创新高地。

 

卫星应用产业链图

发展重点。以南昌、九江、上饶、抚州、赣州等为重点,推动公共服务领域示范应用,支持卫星在交通物流、自然资源、防灾减灾、应急救援、环境保护等行业创新应用。拓展大众消费领域场景应用,加快北斗技术向教育科研、健康养老、旅游出行、特色群体关爱等社会事业领域延伸。以“03专项”为依托,对北斗芯片、模组、终端、系统及应用等共性关键核心技术开展联合攻关,重点推动高精度北斗芯片与5G等关键技术的转化应用。围绕北斗三号技术应用推广,建设基础器件与基础数据、系统集成与终端产品、运营服务等于一体的北斗产业链。支持建设集办公、科研、中试、加工制造、典型应用、数据服务于一体的北斗产业园区(产业基地)。

 

7.量子科技。

发展方向。围绕量子计算、量子通信和量子测量三大领域,以强化基础研究,推动应用突破为方向,加强成熟技术转移承接、中试,推进技术项目化、产业工程化,重点发展量子密钥分发器、量子路由器、量子交换机、量子随机数发生器、量子激光器、光量子探测仪等量子通信核心装备。

 

量子科技产业链图

发展重点。以南昌、九江等为重点,依托量子通信网络及量子可信云等新型基础设施,开展量子保密通信等未来网络设施建设,构建量子基础研究、量子应用研究、量子技术应用产业链。加强与中科院量子领域科研团队合作,推动量子计算与量子密码、量子机器学习算法、光量子器件基础理论、量子精密测量与量子导引、量子照明等量子科学与技术前沿问题研究。加快引进国内一流科研团队及龙头企业,开展“量子计算+人工智能”的研发应用,在量子密钥分发器、量子路由器、量子交换机、量子随机数发生器、量子激光器、光量子探测仪等领域实现突破。加快推动量子通信应用,通过深化应用打牢产业基础。

 

(二)未来新材料。

1.稀土功能材料。

发展方向。充分发挥中科院赣江创新研究院、国家稀土功能材料创新中心等优势,发展高性能稀土磁性材料、高丰度稀土永磁材料、高矫顽力低重稀土永磁材料、稀土储氢材料、稀土发光材料、稀土尾气净化催化剂及器件、稀土激光晶体材料、稀土合金材料及零部件、稀土永磁电机、高端稀土陶瓷等,建设世界级中重稀土新材料及应用研发生产基地。

 

稀土功能材料产业链图

发展重点。以赣州等为重点,启动稀土高效绿色提取与功能新材料重大基础研究专项,加强多学科、跨行业协同研发能力,突破先进稀土功能材料的核心制备技术、智能生产装备、专用检测仪器及其应用技术。以“中国稀金谷”一核两区(赣州高新技术产业开发区,赣州经济技术开发区、龙南经济技术开发区)为重点,实施招大引强工程,突出“大企业引领、大项目带动”,全力打造稀土永磁电机产业园,扩大以稀土功能材料和器件为主的应用产业规模。大力推广离子吸附型稀土矿绿色无铵提取工艺技术。

 

2.高性能金属材料(铜、钨)。

发展方向。发挥江西有色矿产资源储量和有色金属产业发展优势,聚焦铜、钨产业,重点发展无氧铜、高性能铜粉、压延铜箔、电解铜箔、高性能铜合金超微细电子线材、高强高导和高强高弹铜合金,以及高纯超细超粗钨粉末、特色钨基材料、硬质合金制品和精深加工与成套工具等。支持发展稀贵稀散及合金材料。

 

高性能金属材料产业链图

发展重点。围绕鹰潭打造“世界铜都”,推进环保铜合金、超细铜线用高品质合金、稀土铜铁合金等高性能铜合金材料生产关键技术及新型铜合金品种研发,不断延伸发展“电解铜—铜带、铜箔、铜线(杆)、铜管、铜合金—铜基功能性材料/结构性材料”产业链。围绕提升赣州“世界钨都”品牌,加大高端钨深加工产品研发力度,突破复合碳化钨基涂层材料,复杂岩层、深部钻探用新型结构硬质合金等瓶颈,发展精细化、模块化、组件化钨产品,不断扩大钨终端应用。积极开展稀贵稀散金属综合回收,做大高性能半导体热电、光电、耐热合金等新材料。

 

3.高性能纤维及复合材料。

发展方向。依托现有玻璃纤维及复合材料产业集群(基地)和重点玻纤企业,以纤维研制生产和复合材料扩大应用为发展主线,建成较为完整的高性能纤维及复合材料特色产业体系。做优陶瓷高端材料、有机硅新材料。做大高性能半导体热电、光电、耐热合金等新材料。

 

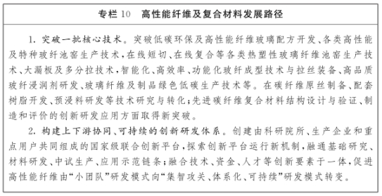
高性能纤维及复合材料产业链图

发展重点。以九江和赣州为重点,突破高性能纤维大规模工业化生产成套装备技术、工业级复合材料应用成套装备技术、配套工业基础软件技术等,构建“技术—装备—应用”三位一体驱动模式。面向电子信息等行业发展需求,重点开发低成本、高性能玻璃纤维及制品,以及耐热、耐候、防污等有机硅新材料产品;面向新能源、航空和轨道交通等领域的发展需求,加快布局发展碳纤维及其复合材料,重点发展高强、高韧性、易成形等无机纤维,大尺寸异形截面复合材料制品,纤维增强热塑性复合材料,陶瓷基复合材料等,强化关联产业配套能力,提升碳纤维复合材料产品质量稳定性,拓展碳纤维复合材料工业领域应用市场。

 

4.石墨烯材料。

发展方向。需求牵引和技术推动相结合,集中优势资源,聚焦主攻方向,深化产学研用合作,重点发展PET(聚对苯二甲酸乙二醇酯)基底单层石墨烯、硅片基底单层石墨烯、化学气相沉淀石墨烯膜、石墨烯粉体、石墨烯微片及衍生物、石墨烯透明导电薄膜、大尺寸单晶石墨烯薄膜、氟化及官能团化石墨烯等。

 

石墨烯材料产业链图

发展重点。以九江和上饶为重点,针对石墨烯产业化应用的关键上游材料及其设计研发、重点制造环节和重点配套环节,推动与先进地区的跨区域协同发展。重点发展系列化、标准化、低成本化石墨烯粉体材料及其改性材料,低成本石墨烯薄膜及基于石墨烯薄膜的制品,实现高质量石墨烯及其他二维材料制备。在石墨烯量子点新材料、触摸屏、射频天线、传感器、光电子器件、微电子器件、微机电器件等领域加强先导研发布局。

 

5.碳纳米管宏观膜与连续纤维。

发展方向。发挥我省技术研发优势,深化政产学研用金深度融合,促进科技成果就地转化,重点发展碳纳米管宏观连续体及以此为基础的先进碳纳米复合功能膜、防辐射材料、电磁屏蔽材料等。

 

碳纳米管宏观膜与连续纤维产业链图

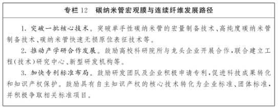
发展重点。以南昌和九江为重点,突破碳纳米管宏观连续体的生产,实现其批量、自动生产技术,发展以碳纳米管为基元,组装大面积、超轻、柔性碳纳米管宏观膜和高强度、吸附性好的碳纳米连续纤维。利用其优异的导电、导热及超轻性的特点,开发以其为基础的抗电磁干扰器件、太赫兹探测器、安检仪器、质量检测仪器等。

 

(三)未来新能源。

1.新型储能(锂电、光伏)。

发展方向。发挥江西锂电、全钒液流电池及其储能系统产业基础优势,重点发展高能量比、高可靠性的锂离子电池、固态电池、液流电池、钠离子电池、超级电容器,推动新型储能高质量、规模化发展。

 

新型储能产业链图

发展重点。以上饶、宜春为重点,推动源、网、荷、储各环节的新型技术应用和运行模式创新,鼓励发电侧储能等新型能源利用方式,探索“新能源+储能”发展模式。加快建设培育稳定的、与分布式新能源应用及区域智能微电网建设融合的新能源领域储能市场。支持锂电池、钒电池等二次电池在光伏、风力等新能源发电配建储能、电网调峰调频通信基站储能等推广应用,开展综合性储能技术应用示范。加快提升电池材料性能品质,推动高性能锂电池研发制造。支持开展砷化镓多层空间电池、晶硅/钙钛矿叠层电池等前沿光伏电池技术研发。支持将新型储能纳入绿色金融体系,推动设立储能发展基金,鼓励社会资本参与。

 

2.氢能。

发展方向。抢抓能源革命机遇,加快氢能基础设施建设,加速发展“绿氢”制取、储运和应用等氢能产业链技术装备,促进氢能燃料电池技术链、氢燃料电池汽车产业链发展,打造氢能多元应用示范高地,氢能产业发展水平进入全国第一方阵。

 

氢能产业链图

发展重点。以南昌、九江等为重点,技术引进和自主创新相结合,发展压缩机、加氢机、高压储槽储罐等高精尖氢能装备制造业。发展工业尾气制氢、电解水制氢(光电、风电、调峰电)和生物质制氢等多元制氢模式。以安全可控为前提,探索固态、深冷高压、有机液体等储运方式应用。稳步推进氢能多元化示范应用,探索形成有效的氢能产业发展的商业化路径。加强电堆核心零部件系统集成。加强关键原材料研究,鼓励企业结合自身优势,与具有先进技术的国内外质子交换膜企业联合开展研发、生产。积极开展稀有金属在提升质子交换膜、催化剂性能等方面研究,促进关键材料技术产业化。

 

3.先进核能。

发展方向。全面做好核电厂址保护工作,在确保安全的前提下,稳妥推进核能综合利用,加快商业化先进核能技术攻关,开展装备研制以及新型核工程材料研发应用,探索推进智能小型模块化反应堆等自主创新示范项目、多能融合示范应用等项目。

 

先进核能产业链示意图

发展重点。依托重点区域,鼓励开展小型模块化反应堆等新一代先进核能系统关键核心技术攻关。推进核能全产业链上下游可持续发展,鼓励和引导发展核电配套装备研发制造,开展核电焊接材料、核级翅片管国产化研制,鼓励发展核级管道、阀门及关键配件等产业。推动核科技在民用领域的示范应用。

 

4.二氧化碳捕集、利用与封存(CCUS)。

发展方向。结合江西传统产业基础和资源优势,通过政府引导,开展CCUS试点项目,发展全链条集成技术研发与应用示范、地质封存示范等。

 

二氧化碳捕集、利用与封存技术产业链图

发展重点。依托产业重点区域,支持开展化工、水泥、火力发电等行业二氧化碳捕集利用与封存大规模全链条集成技术研发与应用示范,探索利用矿坑资源优势挖掘二氧化碳封存潜力。开展燃烧后二氧化碳捕集、驱油与封存一体化示范、燃烧前捕集与封存示范、富氧燃烧富集利用或地质封存示范等。推进CCUS技术与氢能、太阳能等新能源的集成耦合,形成一批低成本、低能耗CCUS技术和负碳技术。

 

第二节 做大做强三大先导型未来产业

以技术引领、产业规模快速扩大为核心,在未来生产制造、未来交通和未来健康产业细分领域抢滩换道,打造新赛道,释放新潜能,筑牢新优势。

(一)未来生产制造。

1.智能机器人。

发展方向。以推广应用工业机器人为抓手,强化服务机器人和智能医疗机器人领域布局,加快突破关键零部件核心技术和关键共性技术,推动机器人整机、零部件与系统集成协同发展。

 

智能机器人产业链图

发展重点。以南昌、九江、吉安、赣州、新余等为重点,推动人工智能与机器人技术深度融合,突破机器人系统开发、操作系统等共性技术,以及研发仿生感知与认知、生机电融合等前沿技术,构建智能机器人创新生态和发展体系。大力发展智能装配、重载物流、智能协作等工业机器人,以及弧焊及复合焊接、关节型喷涂、精密及重载装配、平面关节型搬运等专用机器人。支持研制服务机器人分布式操作系统,发展教育娱乐、医疗康复、养老陪护等特定应用场景的智能服务机器人。布局研发微尺度手术机器人、单孔内窥镜手术机器人、康复干预与辅助机器人等智能医疗机器人。

 

2.增材制造。

发展方向。以重大技术、产品创新突破和示范应用为重点,加强金属材料增材制造装备、非金属材料增材制造装备、生物材料增材制造装备、核心器件及3D(三维)打印金属基材料等产业领域分类引导,构建企业集聚、项目集合、产业集群、要素集约、创新集成的增材制造产业生态体系。

 

增材制造产业链图

发展重点。以南昌、九江、宜春、赣州、鹰潭等为重点,支持和推动国家增材制造创新中心在江西设立分中心,积极对接中国增材制造产业联盟。加强各类专用装备、核心器件、软件及专用材料攻关研发,提高主流技术装备集成创新水平和供给保障能力,形成一批专用材料牌号。将增材制造技术装备融入全省工业产品的开发设计、模具制造、零部件直接制造、再制造等领域。鼓励和支持增材制造企业积极申报国家增材制造应用试点示范项目、“增材制造与激光制造”重点专项。支持增材制造企业与互联网企业合作,搭建增材制造云平台。

 

3.智能制造系统集成。

发展方向。引进培育一批具备较强竞争力的智能制造系统解决方案产品供应商、服务提供商和系统集成商,以生产工艺流程的局部解决方案为突破,推进工业软件研发应用,培育工业大数据应用软件、能耗数据实时监测与诊断分析软件和区块链应用系统,推动装备、数控机床、自动化、软件和信息技术等领域企业协同创新发展。

 

智能制造系统集成产业链图

发展重点。以南昌、上饶、吉安、赣州、鹰潭等为重点,支持产学研用联合体、产业创新联盟和行业协会、装备制造企业、软件服务供应商等通过技术资源整合、装备智能化升级等方式,发展成为智能制造系统解决方案供应商。支持开发面向产品全生命周期和制造全过程各环节的核心软件,形成一批具有引领和示范作用的新型工业软件。发挥省内科研院所支撑服务功能,开展智能制造诊断技术、分类指导、智能化改造路径等专业化服务。

 

(二)未来交通。

1.智能网联汽车。

发展方向。抢抓汽车产业电动化、网联化、智能化、共享化发展机遇,加强产业链、供应链协同,建立“人—车—路—云”高效协同机制,推进整车企业跨界融合创新,建成智能车辆、信息交互、基础支撑等细分领域产业链。

 

智能网联汽车产业链图

发展重点。以南昌、上饶、景德镇、抚州、宜春等为重点,引导企业前瞻布局关键技术,支持整车企业与互联网、人工智能、信息通信等企业深度合作。鼓励开展复杂系统体系架构、复杂环境感知、智能决策控制、人机交互及人机共驾、车路交互、网络安全等基础前瞻技术研发,推进车载高精度传感器、车规级芯片、智能操作系统、车载智能终端、智能计算平台等产品研发与产业化。加强数据互联互通和智能化基础设施建设,支持建设智能网联汽车仿真测试平台。探索示范应用模式,建设智能网联汽车测试区与智慧交通应用示范区,开展智能网联汽车在物流、公共交通、环卫等场景应用示范。

 

2.未来航空。

发展方向。筑强航空产业发展优势,拓展大飞机部件、机身集成制造以及航空电子发展能力,加快布局eVTOL(电动垂直起降航空器)等新兴产业领域,打造一批城市空间交通示范城市,建设通用航空业发展示范省。

 

未来航空产业链图

发展重点。以南昌航空城、景德镇航空小镇为依托,围绕C919大飞机、ARJ系列支线飞机、CR929宽体客机、军民教练机、直升机、中高端公务机等,加快招引国内外龙头企业,深度融入国际国内航空制造分工体系新格局。以南昌、九江、景德镇等为重点,组建江西省航空产业技术创新中心,省部共建航空应急救援重点实验室,多主体创建航空智能制造研究院。突破垂直起降、短距离起降通用飞机,以及纯电动、混动通用飞机等技术,探索开展电动垂直起降飞行器商业场景应用。以南昌、上饶、赣州、景德镇、吉安等为重点,加快发展自主可控基础软硬件、整机及外设,在通航、旅游、智慧市政等领域形成一批重点场景应用。

 

3.中低速磁悬浮列车(新型高效智能永磁磁浮轨道交通)。

发展方向。发挥稀土功能材料等自主可控技术优势,鼓励全面深化与行业龙头企业和大院大所的战略合作,加强无人驾驶、精确定位、传感融合、云计算等新理论、新技术、新方法研发,加快推进布局永磁磁浮轨道交通示范应用和产业化。

 

中低速磁悬浮列车产业链图

发展重点。以赣州、吉安、南昌等为重点,支持省部共建永磁磁浮技术与轨道交通教育部重点实验室,鼓励政产学研用金紧密结合设立新型研发机构,建立关键核心技术攻关新型体制,突破并完善稀土永磁悬浮系统、直线电机牵引驱动系统、智能定位与通信信号系统、运行控制与安全保障系统、轨道支撑与牵引供电系统等领域的关键核心技术。支持有条件的地区谋划建设新型高效智能永磁磁浮轨道交通产业园。探索在景区、机场接驳、商务中心、特色小镇等常规环境以及沿江、环湖等特殊环境的产业化应用,形成示范带动。

 

 

(三)未来健康。

1.生命科学。

发展方向。发挥中国(南昌)中医药科创城、七大产业集群及各类产业创新载体的牵引作用,抓住免疫治疗、基因编辑、核酸药物、脑机融合等生命科学技术加速从实验走向应用的契机,加速培育壮大一批本土创新型企业,加快创新成果产业化,建设具有国内影响力的生命科学创新高地。

 

生命科学产业链图

发展重点。依托南昌等重点区域,推进国家级生命科学基础研究重大项目建设,加快攻关合成生物学、基因编辑、脑科学、再生医学等核心技术。支持生物大分子的修饰、相互作用与活性调控,手性物质精准创造和功能发现与应用。支持发展基因编辑、拼装、重组等技术,推动合成生物学技术工业应用。积极搭建基因测序云服务平台,实现基因测序服务的降本、增效和创新。布局发展脑图谱技术、脑诊治技术、类脑智能等领域,积极开展类脑算法基础理论研究与前沿技术开发,实现脑机融合技术在重大脑功能疾病诊断、治疗、康复的临床应用,探索建设“类脑智能”产业发展先导区。探索开发脑机接口系统、高生物相容性的植入式生物芯片、脑电图扫描仪等核心部件。

 

2.生物技术(医药、农业)。

发展方向。依托中国(南昌)中医药科创城、中国(赣州)青峰药谷等载体,布局建设国家高等级生物安全实验室,加快基础生物技术和突破性关键技术研究,提升研发能力和生产制备技术水平,引导生物医药、生物医学工程、生物制造和现代化养殖等领域高质量发展。

 

生物技术产业链图

发展重点。以南昌、抚州、宜春、吉安、赣州等为重点,扶持壮大疫苗产业,开发重大传染病疫苗、多价宫颈癌疫苗、肺炎球菌多糖疫苗、肝炎疫苗以及大分子药物等。支持发展人凝血因子Ⅷ、人凝血酶等血液制品、抗血清制品与抗体药物。加快发展细胞产业与再生医学,布局生长心血管、生物护肤等再生医学项目。发展中药饮片和中成药,发挥赣味中药材品牌以及“樟树帮”“建昌帮”中药饮片传统炮制技艺等优势,鼓励挖掘经典名方,开发复方、有效部位及有效成分中药新药。发展体外诊断试剂、配套仪器及关键原材料等技术和产品,推动生物3D打印技术、数据芯片等新技术应用。支持发展靶标发现技术、动植物品种的设计技术、蛋白质规模化分离纯化技术、干细胞定向诱导技术、新一代工业生物技术等。提高生物制造产业创新发展能力,构建生物制造核心菌种与关键酶创制技术体系,推动生物基材料、生物基化学品、新型发酵产品等规模化生产与应用。加强基因芯片育种技术(“中芯一号”育种新技术)的研发推广,推动地方猪等遗传资源保护和开发利用。

 

3.功能食品。

发展方向。充分发挥南昌大学食品科学与技术国家重点实验室、江西省天然产物与功能食品重点实验室等优势,实施“硒+X”发展战略,打造全国一流的“4D富硒功能农业”。

 

功能食品产业链图

发展重点。以萍乡、赣州、宜春、上饶和吉安市等为重点,加快发展富硒稻米、富硒水果、富硒蔬菜(竹笋)、富硒油菜、富硒茶叶、富硒禽蛋等产业。大力发展运动营养食品、老年食品、特殊人群专用健康食品、特殊医学用途配方食品、中药功能食品和功能性益生菌制剂、发酵剂等功能性食品。依托现代农业产业园、加工园和物流中心,构建“硒+农业、物流、物联网”的线上、线下服务体系,建设全国知名富硒产品交易中心、区域大数据智慧物流中心。鼓励高等学校、科研院所、龙头企业加强合作,建设一批产学研、农科教紧密结合的富硒功能农业园区。

 

4.智能医疗。

发展方向。加强基于医疗卫生健康大数据的人工智能技术研究,加快VR、大数据、区块链、物联网等新一代信息技术与卫生健康的融合,发展智能诊疗系统、智能治疗辅助系统、个性化诊疗决策支持系统、智能家居养老解决方案、智能健康管理系统等,建设“互联网+医疗健康”示范省。

 

智能医疗产业链图

发展重点。以南昌、上饶等为重点,发展智能诊断、智能治疗、智能养老、智能健康服务等新业态、新模式。鼓励发展“互联网+健康”,推进互联网医院建设。突破医学自然语言处理、文档语义识别等技术,发展智能辅助诊断系统。推进智能影像识别、病理分析、辅助诊疗、中医辨证论治等的研发和示范应用。构建数字病人,模拟患者沟通、手术解剖等医疗场景,推进AR/VR、计算机可视化等技术在治疗规划、外科手术、微创介入、活检穿刺等环节的应用。全面推进“智慧医院”建设。

 

 

江西省未来产业发展细分领域分布图

第四章 重点工程

围绕加快“3+3”未来产业链群发展,坚持以关键突破带动全面发展、以重点提升推动体系发展,大力实施“三突破两提升”五大重点工程,点、线、面、体立体化推进,为未来产业发展创造良好生态。

第一节 技术攻关及成果转化突破工程

加强关键共性技术供给。实行关键共性技术“清单制”。围绕产业链部署创新链,面向未来产业链群,瞄准世界前沿技术,分行业、分领域、分层级动态发布重点产业链关键核心技术需求清单。系统推进重点领域攻关突破。完善“揭榜挂帅”“赛马制”等支持机制,对接国家重大科技项目,推动产学研用多主体联合开展技术攻关。支持碳中和关键科学问题、量子信息科学、储能新材料和医药(中医药)等方面的前瞻性重大科学问题研究。推进国家实验室创建。支持中国科学院赣江创新研究院牵头筹建稀土国家实验室,积极争取国家实验室在江西设立基地,在钨和稀土、航空、农业等领域组建全国重点实验室。谋划筹建江西未来产业发展研究院,加强对未来产业相关技术领域的探索性研究,主动对接国家科技重大专项,鼓励更多本土企业团队参加,以前沿技术成果支撑江西未来产业发展。

高标准推进区域协同创新。围绕未来产业发展重点领域,鼓励加强与国内科技资源丰富地区的创新协同,深入推进高校之间、校企之间、产学研之间的科技交流与合作,加强区域科技创新共同体建设。结合“3+3”未来产业链群布局创新链,以省内外最具优势地位的科研机构作为核心平台,并由核心平台的依托单位牵头,联合业内优势科技力量组建科技创新联合体,组织开展产业链共性关键技术攻关,着力提升产业链技术创新能力和水平。支持开源社区、开源平台、开源项目发展,打造多元化参与、网络化协同、市场化运作的集成创新生态体系。加强高水平创新载体建设,高标准打造中国(南昌)科学岛,高标准推进南昌航空、VR等科创城建设,形成“一核十城”协同创新区域格局。

促进技术创新成果高效转移转化。打造科技成果转移转化示范区,发挥中科院赣江研究院等大院大所作用,主动对接发达地区科技创新资源和科教中心城市,推进科技创新成果源头对接,强化前沿技术测试验证和演示体验功能,建设公共服务平台和中试基地。创新科技成果转化机制,探索以企业为主体,承接科技成果外溢转化、带动承接地企业和产业创新发展的新模式。着力发展技术转移服务,畅通科技成果的发现、孵化、产业化全过程。完善科技成果评价机制,建立健全专业化技术转移服务体系。

第二节 数字赋能及产业能级突破工程

打造智能化综合性数字信息基础设施。加大政策支持力度,加快建设先进泛在的网络基础设施。推动5G商用部署和规模应用;高标准运营南昌国家级互联网骨干直联点,全面推广千兆光纤网络,全面部署基于IPv6的下一代互联网。统筹建设协同集约的算力基础设施,建设南昌、赣州、九江、宜春、上饶等大型(超大型)数据中心,积极主动融入“东数西算”布局,科学布局一批算力中心、边缘计算节点、区块链节点等,建设智能高效的融合基础设施,支撑“智能+”发展的行业赋能能力。

开展场景示范及模式融合赋能。支持未来产业各细分领域的专精特新“小巨人”、独角兽、人工智能初创企业等开展工业大脑、机器人协助制造、机器视觉工业检测、设备互联管理等场景创新,参与城市、产业场景建设,通过场景创新实现业务成长。支持建设高精度、可交互的虚拟映射空间,推进城市数字孪生体建设,虚实融合推进智能制造、医疗健康、数字城市和协同办公等领域发展。推动类脑智能、量子计算等新技术与现有产业的嫁接应用和融合互动,抢占未来产业竞争新高地。聚焦交叉创新产业,在数字健康、数字文创、智慧家居、智慧能源、数字降碳等领域打造融合赛道。坚持应用牵引,大力推进人工智能、5G、数字孪生、大数据、区块链等数字技术全链条、全要素赋能制造业发展,系统推进实体产业数字化普及、网络化推广和智能化示范。建立完善网络安全保障体系,强化网络空间安全建设能力,提高网络安全保护能力,优化网络空间安全生态环境。

第三节 先导试验区培育突破工程

建设传统产业裂变生长先导试验区。围绕有色金属、石化、建材、纺织、钢铁、船舶等传统产业转型升级,以高端化、智能化、绿色化、融合化、服务化为导向,推动人工智能、工业互联网、二氧化碳捕集、利用与封存等赋能型未来产业(技术)与传统产业的融合,重塑传统产业发展新优势。支持南昌、上饶、吉安、宜春等装备制造业,鹰潭铜产业,赣州家具及钨、稀土产业,九江石化产业以及重点区域钢铁产业开展“未来产业+”应用示范,建设未来技术早期应用场景,示范带动全省传统产业加快转型升级。

建设新兴产业接续衍伸先导试验区。深化发展数字经济,加快新兴产业关键核心(共性)技术创新转化应用,支持多技术路线平行探索和交叉融合,聚焦航空、电子信息、装备制造、医药、新能源、新材料等优势领域,着力构建引领发展的新兴产业生态,开启“技术催生新需求”和“需求引导新技术”双向通道,培育壮大产业发展新动能。支持九江电子元器件、景德镇数字文创、宜春智慧新能源、新余智能安防、萍乡绿色烟花爆竹等特色产业运用未来新技术、新模式,实现集聚发展、能级提升。

建设未来技术孵化培育先导试验区。加强省级及以上专业类科技企业孵化器、专业化众创空间等科技孵化机构建设,打造“创业苗圃+孵化器+加速器”的全产业链培育模式,推广“投资+孵化”模式,推动未来技术孵化,做强做优做大先进制造业集群。支持数字经济“一核三基地”创新引领区建设,支持赣州发挥对接粤港澳大湾区桥头堡和省域副中心城市优势,打造赣深数字经济走廊。支持九江及共青城发挥已有产业资本、无人机、氢能等领域的基础优势,多元化开发未来技术跨界应用场景,试点“未来社区”,促进未来产业在生产生活等重点领域应用迭代。

第四节 重点要素政策集成提升工程

加强重点要素支撑保障。推进要素市场化配置,加大人才、资金、数据、土地等支持力度。定期发布未来产业人才需求目录,实施服务人才托举工程、优秀青年科技人才提升计划和“远航工程”专项,集聚一批高层次人才和团队,锻造“经营管理·专业技术·技能操作”三支人才队伍,把江西打造成为天下英才的重要首选地。加大资金扶持力度。用好省级相关专项资金,统筹安排支持未来产业重大产业项目、先导试验区、重大研发平台等建设。发挥省现代产业引导基金作用,创设未来产业发展基金,撬动更多社会资本参与未来产业链群建设。创新发展科技金融,建立省科技创新基金与天使投资引导基金等金融资本的联动机制,多渠道加大对重大科技项目的支持,加速科技项目成果产业化。加快培育数据要素市场,强化数据资源汇聚融合、创新应用、交易流通,加快推进省大数据交易中心建设。强化未来产业发展空间保障,探索增加混合产业用地供给,新建一批各具特色的未来产业基地和园区,建成一批集聚度高、关联性强、带动效应好的产业集聚区。多措并举增强能源消费总量管理弹性,保障未来产业发展合理能耗需求。

加强政策集成扶持。系统性、整体性综合集成不同产业政策工具,省市县上下联动、部门统筹协调促进政策资源向重点发展的未来产业倾斜,形成工作合力。建立新政策实施“观察期”和老政策退出“过渡期”制度,强化政策实施效果评估,保持政策的稳定性、连续性。完善决策体系,建立“行业联盟(协会)+公共服务平台+产业先导区+龙头企业+专项基金+人才政策+产业发展领导小组”的立体化形式,全方位、多角度地整合资源支持未来产业集聚发展,形成强大有效的闭环系统。加强产业横向跨界协同合作,支持各设区市根据自身基础和特色,加快出台引导本地未来产业发展政策,在落实和推进未来产业关键核心技术、基础研究、应用场景等方面实现分工协作、各展所长。

第五节 高水平开放合作提升工程

强化国际交流合作。充分依托世界VR产业大会、世界赣商大会等重要平台,深化与国际一流科研机构、著名大学、高端企业的合作交流,推动科技园区、国际技术转移中心、联合实验室和产业化基地等平台建设,策划和实施一批“项目—人才—基地”相结合的国际科技合作项目。搭建国际科技合作交流平台,围绕未来产业重点领域,支持国际高端学术会议、专业论坛在赣举办或永久性落地,鼓励企业参加国际展会和技术交流活动。支持龙头企业建设离岸创新中心,打造全球性研发网络。

深化区域合作对接。高标准建设江西内陆开放型经济试验区,深度融入粤港澳大湾区、长三角一体化等区域战略,建立省际创新成果转移统筹协调机制、重大承接项目促进服务机制等,探索跨区域协同创新模式。依托海峡两岸(江西)产业合作区、赣湘边区域合作示范区、浙赣边际合作(衢饶)示范区、九江长江经济带产业升级示范区等,积极推进产业转移转化、应用示范及产业化。构建多层次多渠道宽领域引才引智体系,探索在北上广深等科技先进地区组建未来产业“创新飞地”,前瞻集聚利用异地创新要素。

第五章 保障措施

第一节 全面加强党的领导

坚持和完善党领导经济社会发展的体制机制。坚决捍卫“两个确立”,全面贯彻党把方向、谋大局、定政策、促改革要求,建立健全党委研究部署未来产业发展的决策机制和协调机制,切实提升贯彻“三新一高”要求、推动未来产业发展的能力和水平。完善容错纠错机制,保护各级干部推动未来产业的积极性、主动性和创造性。各地、各相关省直部门要把培育发展未来产业摆上重要战略位置,加强前瞻研究谋划,积极靠前推动发展。加强未来技术应用伦理治理,引导未来产业加强诚信伦理自律,推动科技向善、科技为人。

第二节 强化组织推进实施

依托江西省工业强省建设工作领导小组,组建未来产业培育发展推进工作机构。发改、教育、科技、工信等相关省直部门要主动加强与国家部委对接汇报,争取未来产业发展的指导支持,争取未来产业相关专项在江西试点。抓紧研究制定实施未来产业专项行动计划,分解细化培育发展工作。探索在全省范围内比选若干个试点市县,开展先导试验区培育发展先行先试,力争尽快取得突破、推动发展。支持市县依托产业基础,积极探索发展各具特色的未来产业细分领域。围绕未来产业重点领域,聘请国内外知名专家、学者、企业家等组成未来产业发展专家咨询委员会,对政策制定、规划实施、项目推介等方面进行指导,为项目的进展与成效提供咨询、论证,并就相关重要事项提供咨询、服务和支持。

第三节 加强监测评估引导

在加强研究和借鉴国家及相关地区未来产业统计分类的基础上,加快构建江西未来产业指标统计机制。抓紧研究制定未来产业监测评估实施办法,建立健全未来产业发展规划监测评估工作的适用范围、评估结果反馈应用等工作机制,定期发布未来产业运行情况报告。强化对市县监测评估工作的指导,增强未来产业规划监测评估工作整体性、系统性。探索建立通过第三方对全省未来产业发展情况进行监测、分析和评估机制,统筹和综合运用不同评估内容,最大化发挥评估效益,引导未来产业稳健加快发展。

第四节 营造良好发展环境

实行严格的知识产权保护制度,高效促进知识产权运用,提升知识产权服务水平,努力推动知识产权国际合作,改进新技术、新产品、新商业模式的准入管理,营造有利于未来产业发展的诚信、规范、公平的市场环境。强化企业创新主体地位,支持建立产业链科技创新联合体,鼓励支持民营科技企业承担政府科研项目和创新平台建设,促进外资企业融入本土创新体系。加强各级党政干部未来产业体系相关知识的系统教育培训,实施企业家未来产业科技融合应用培训,提升发展未来产业推进能力。围绕公众广泛关注的未来产业相关技术、产品、消费等领域,推动科普内容丰富化、多元化,满足公众对未来产业的知识需求。强化未来产业发展政策的解读与案例的宣传引导,及时总结推广成功经验和典型,形成有利于推进未来产业发展的良好氛围。